elecena.pl

High-Efficiency, 32V Step-Up Converters with T Derating Option for 2 to 8 White LEDs

Analog Devices

High-Efficiency, 32V Step-Up Converters with T Derating Option for 2 to 8 White LEDs RSS Sample
  • Darmowa próbka
MPN:
MAX8596Z
Producent:
ANALOG DEVICES
Dodany do bazy:
Ostatnio widziany:

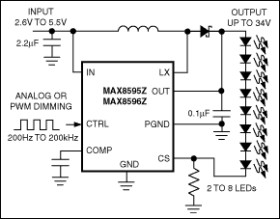
The MAX8595Z/MAX8596Z drive up to 8 white LEDs with constant current and high efficiency to provide LCD backlighting in cell phones, PDAs, and other handheld devices. The series connection allows the LED currents to be identical for uniform brightness and minimizes the number of traces to the LEDs. The MAX8595Z regulates constant LED current over the entire temperature range. The MAX8596Z features an ambient-temperature derating function to avoid overdriving the white LEDs during high ambient temperatures, enabling higher drive current below +42°C.

A single Dual Mode™ input provides a simple means of brightness adjustment and on/off control. Fast 1MHz current-mode PWM operation allows for small input and output capacitors and a small inductor while minimizing ripple on the input supply/battery. Soft-start eliminates inrush current during startup.

The MAX8595Z/MAX8596Z are available in a space-saving, 8-pin 3mm x 3mm TDFN package.

Applications

* Cell Phones/Smartphones * e-Books and Subnotebooks * PDAs, Palmtops, and Wireless Handhelds * White LED Display Backlighting

Elecena nie prowadzi sprzedaży elementów elektronicznych, ani w niej nie pośredniczy.

Produkt pochodzi z oferty sklepu