3V to 28V Input, Low-Cost, Hysteretic Synchronous Step-Down Controllers
Analog Devices
RSS
Sample
- Darmowa próbka
- MPN:
- MAX8577
- Producent:
- ANALOG DEVICES
- Dodany do bazy:
- Ostatnio widziany:
- Zmiana ceny:
- -100% (21.01.2025)
- Poprzednia cena:
- 2.78
Sugerowane produkty dla max8577
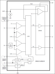
The MAX8576–MAX8579 synchronous PWM buck controllers use a hysteretic voltage-mode control algorithm to achieve a fast transient response without requiring loop compensation. The MAX8576/MAX8577 contain an internal LDO regulator allowing the controllers to function from only one 3V to 28V input supply. The MAX8578/MAX8579 do not contain the internal LDO and require a separate supply to power the IC when the input supply is higher than 5.5V. The MAX8576–MAX8579 output voltages are adjustable from 0.6V to 0.9 x VIN at loads up to 15A.
Nominal switching frequency is programmable over the 200kHz to 500kHz range. High-side MOSFET sensing is used for adjustable hiccup current-limit and short-circuit protection. The MAX8576/MAX8578 can start up into a precharged output without pulling the output voltage down. The MAX8577/MAX8579 have startup output overvoltage protection (OVP), and will pull down a precharged output.
Applications
* AGP and PCI Express® Power Supplies * Graphic-Card Power Supplies * Motherboard Power Supplies * Point-of-Load Power Supplies * Set-Top Boxes
* 3V to 28V Supply Voltage Range
* 1.2% Accurate Over Temperature
* Adjustable Output Voltage Down to 0.6V
* 200kHz to 500kHz Switching Frequency
* Adjustable Temperature-Compensated Hiccup Current Limit
* Lossless Peak Current Sensing
* Monotonic Startup into Prebias Output (MAX8576/MAX8578)
* Startup Overvoltage Protection (MAX8577/MAX8579)
* Enable/Shutdown
* Adjustable Soft-Start
Elecena nie prowadzi sprzedaży elementów elektronicznych, ani w niej nie pośredniczy.
Produkt pochodzi z oferty sklepu Analog Devices