elecena.pl

4.5V to 28V Input, Synchronous PWM Buck Controllers for DDR Termination and Point-of-Load Applications

Analog Devices

4.5V to 28V Input, Synchronous PWM Buck Controllers for DDR Termination and Point-of-Load Applications RSS Sample
  • Darmowa próbka
MPN:
MAX8553
Producent:
ANALOG DEVICES
Dodany do bazy:
Ostatnio widziany:
Zmiana ceny:
-100% (18.01.2025)
Poprzednia cena:
2.70

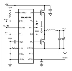
The MAX8553 is a 4.5V to 28V input-voltage, synchronous step-down controller that provides a complete power-management solution for DDR memory. The MAX8553 generates 1/2 VREFIN voltage for VTT and VTTR. The VTT and VTTR tracking voltages are maintained within 1% of 1/2 VREFIN. The MAX8554 is a 4.5V to 28V input-voltage, nontracking step-down controller with a low 0.6V feedback threshold voltage. The MAX8553/MAX8554 use Maxim's proprietary Quick-PWM™ architecture for fast transient response and operate with selectable pseudo-fixed frequencies. Both controllers can operate without an external bias supply.

The controllers operate in synchronous-rectification mode to ensure balanced current sourcing and sinking capability of up to 25A. The MAX8553/MAX8554 also provide up to 95% efficiency, making them ideal for server and point-of-load applications. Additionally, a low 5µA shutdown current allows for longer battery life in notebook applications. Lossless current monitoring is achieved by monitoring the low-side MOSFET's drain-to-source voltage. The MAX8553/MAX8554 have an adjustable foldback current limit to withstand a continuous output overload and short circuit. Digital soft-start provides control of inrush current during power-up. Overvoltage protection shuts the converter down and discharges the output capacitor. The MAX8553/MAX8554 come in space-saving 16-pin QSOP packages.

Applications

* AGTL Bus Termination Supplies * ASIC and CPU Core Voltages * DDR I and DDR II Memory Power Supplies * Notebook and LCD-PC Power Supplies * Servers and Storage Applications * Wide-Input Power Supplies

* Up to 25A Output-Current Capability

* Quick-PWM Control for Fast Loop Response

* Up to 95% Efficiency

* 4.5V to 28V Input Voltage Range

* No External Bias Supply Required

* 0 to 3.6V Input REFIN Range (MAX8553)

* Automatically Sets VTT and VTTR to within ±1% of 1/2 VREFIN- (MAX8553)

* Low 0.6V Feedback Threshold (MAX8554)

* 200kHz/300kHz/400kHz/550kHz Selectable Switching Frequencies

* Adjustable Foldback Current Limit

* Overvoltage Protection

* Digital Soft-Start

Elecena nie prowadzi sprzedaży elementów elektronicznych, ani w niej nie pośredniczy.

Produkt pochodzi z oferty sklepu