elecena.pl

Low-Cost, Wide Input Range, Step-Down Controllers with Foldback Current Limit

Analog Devices

Low-Cost, Wide Input Range, Step-Down Controllers with Foldback Current Limit RSS Sample
  • Darmowa próbka
MPN:
MAX8548
Producent:
ANALOG DEVICES
Dodany do bazy:
Ostatnio widziany:
Zmiana ceny:
-100% (17.01.2025)
Poprzednia cena:
1.77

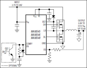
The MAX8545/MAX8546/MAX8548 are voltage-mode pulse-width-modulated (PWM), step-down DC-DC controllers ideal for a variety of cost-sensitive applications. They drive low-cost n-channel MOSFETs for both the high-side switch and synchronous rectifier, and require no external current-sense resistor. These devices can supply output voltages as low as 0.8V.

The MAX8545/MAX8546/MAX8548 have a wide 2.7V to 28V input range, and do not need any additional bias voltage. The output voltage can be precisely regulated from 0.8V to 0.83 x VIN. These devices can provide efficiency up to 95%. Lossless short-circuit and current-limit protection is provided by monitoring the RDS(ON) of the low-side MOSFET. The MAX8545 and MAX8548 have a current-limit threshold of 320mV, while the MAX8546 has a current-limit threshold of 165mV. All devices feature foldback-current capability to minimize power dissipation under short-circuit condition. Pulling the COMP/EN pin low with an open-collector or low-capacitance, open-drain device can shut down all devices.

The MAX8545/MAX8546 operate at 300kHz and the MAX8548 operates at 100kHz. The MAX8545/MAX8546/MAX8548 are compatible with low-cost aluminum electrolytic capacitors. Input undervoltage lockout prevents proper operation under power-sag operations to prevent external MOSFETs from overheating. Internal soft-start is included to reduce inrush current. These devices are offered in space-saving 10-pin µMAX® packages.

Applications

* Cable Modems and Routers * Desktops and Desknotes * Graphic Card and Video Supplies * Networking Power Supplies * Notebook Docking Station Supplies * PCI Express® Power Supplies * Set-Top Boxes * Telecom Power Supplies

* 2.7V to 28V Input Range

* Foldback Short-Circuit Protection

* No Additional Bias Supply Needed

* 0.8V to 0.83 x VIN Output

* Up to 95% Efficiency

* Low-Cost External Components

* No Current-Sense Resistor

* All n-Channel MOSFET Design

* Adaptive Gate Drivers Eliminate Shoot-Through

* Lossless Overcurrent and Short-Circuit Protection

* 300kHz Switching Frequency (MAX8545/MAX8546)

* 100kHz Switching Frequency (MAX8548)

* Pin-Compatible with the MAX1967

* Thermal Shutdown

Elecena nie prowadzi sprzedaży elementów elektronicznych, ani w niej nie pośredniczy.

Produkt pochodzi z oferty sklepu