Synchronizable, High-Frequency Current- and Voltage-Mode PWM Controllers for Isolated Supplies
Analog Devices
RSS
Sample
- Darmowa próbka
- MPN:
- MAX8540
- Producent:
- ANALOG DEVICES
- Dodany do bazy:
- Ostatnio widziany:
Sugerowane produkty dla max8541
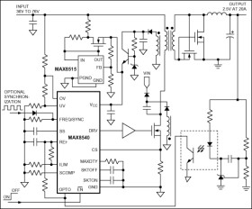
The MAX8540/MAX8541 pulse-width-modulated (PWM) controllers for forward/flyback isolated DC-to-DC converters provide maximum flexibility to power-supply designers and reduce external component count. These controllers allow common PC board layout for current-mode (MAX8540) and voltage-mode (MAX8541) designs.
Both controllers feature adjustable switching frequency and external synchronization from 200kHz to 1MHz. Active-high and active-low enable, undervoltage protection (UVP), and overvoltage protection (OVP) reduce external component count.
Maximum duty cycle is adjustable, and the feed-forward function scales the maximum duty cycle with input voltage to limit the maximum volt-seconds applied to the transformer primary. The MAX8540 allows the user to select the value of slope compensation to further optimize magnetics design. The MAX8541 features user-adjustable ramp magnitude for the PWM comparator.
A cycle-by-cycle current-limit function controls the peak primary current during overload and short circuit. Both controllers can be set to latch off or to hiccup when a short circuit is detected. The number of current-limited cycles to initiate the hiccup mode and number of cycles skipped are user selectable to allow startup with high-capacitance loads and protect the converter against sustained short circuits.
The MAX8540/MAX8541 feature 9Ω internal gate drivers for low-power applications and are compatible with external gate drivers for high-power applications. Both devices are available in the space-saving 16-pin QSOP package.
The MAX8541 EV kit evaluates the MAX8540 and the MAX8541 to speed designs. Design examples are also available in application notes: 50W Voltage-Mode Forward Converter Design with the MAX8541 and 50W Current-Mode Forward Converter Design with the MAX8540.
Applications
* Cell Phone Base Stations * High-Performance Offline AC/DC Converters * Isolated DC-to-DC Modules (Bricks) * Telecom and Network Systems
* 200kHz to 1MHz Adjustable Switching Frequency
* Synchronization to External Clock
* Programmable, Constant Maximum Volt-Second Simplifies Transformer Design
* Programmable Hiccup/Skip Cycles or Latch-Mode Protection
* Clean Startups with High-Capacitance Loads
* Programmable Under/Overvoltage Protection
* Current-Mode, Adjustable Slope Compensation (MAX8540)
* Voltage-Mode, Adjustable Ramp Magnitude (MAX8541)
* 10mA, 5V Regulator
* 75mV to 1.25mV Adjustable Current Limit Reduces External Components
* Internal Gate Driver for Low-Power Applications
* External Gate Driver for High-Power Applications
Elecena nie prowadzi sprzedaży elementów elektronicznych, ani w niej nie pośredniczy.
Produkt pochodzi z oferty sklepu Analog Devices