elecena.pl

Cost-Saving, Multichemistry, Battery Charger System

Analog Devices

Cost-Saving, Multichemistry, Battery Charger System RSS Sample
  • Darmowa próbka
MPN:
MAX846A
Producent:
ANALOG DEVICES
Dodany do bazy:
Ostatnio widziany:
Zmiana ceny:
-100% (19.01.2025)
Poprzednia cena:
4.03

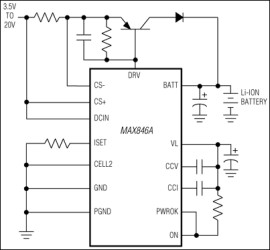
The MAX846A is a cost-saving multichemistry battery-charger system that comes in a space-saving 16-pin QSOP. This integrated system allows different battery chemistries (Li-Ion, NiMH or NiCd cells) to be charged using one circuit.

In its simplest application, the MAX846A is a stand-alone, current-limited float voltage source that charges Li-Ion cells. It can also be paired up with a low-cost microcontroller (µC) to build a universal charger capable of charging Li-Ion, NiMH, and NiCd cells.

An internal 0.5%-accurate reference allows safe charging of Li-Ion cells that require tight voltage accuracy. The voltage- and current-regulation loops used to control a low-cost external PNP transistor (or P-channel MOSFET) are independent of each other, allowing more flexibility in the charging algorithms.

The MAX846A has a built-in 1%, 3.3V, 20mA linear regulator capable of powering the µC and providing a reference for the µC's analog-to-digital converters. An on-board reset notifies the controller upon any unexpected loss of power. The µC can be inexpensive, since its only functions are to monitor the voltage and current and to change the charging algorithms.

Applications

* Cell Phones * Desktop Cradle Chargers * Handheld Instruments (PDAs, Palmtops) * Li+ Battery Packs * Li+-Ion/NiMH/NiCd Multichemistry Battery Chargers * Notebook Computers

* Multichemistry Charger System (Li-Ion, NiMH, NiCd)

* Independent Voltage and Current Loops

* ±0.5% Internal Reference for Li-Ion Cells

* Lowers Cost:

* Stands Alone or Uses Low-Cost µC

* Built-In 1% Linear Regulator Powers µC

* Linear Regulator Provides Reference to µC ADCs

* Built-In µC Reset

* Controls Low-Cost External PNP Transistor or P-Channel MOSFET

* Space-Saving 16-Pin QSOP

* Charging-Current-Monitor Output

* < 1µA Battery Drain when Off

Elecena nie prowadzi sprzedaży elementów elektronicznych, ani w niej nie pośredniczy.

Produkt pochodzi z oferty sklepu