elecena.pl

Isolated Transformer Driver for PCMCIA Applications

Analog Devices

Isolated Transformer Driver for PCMCIA Applications RSS Sample
  • Darmowa próbka
MPN:
MAX845
Producent:
ANALOG DEVICES
Dodany do bazy:
Ostatnio widziany:

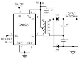
The MAX845 provides an isolated power supply small enough to fit in thin PCMCIA cards and space-sensitive applications. It drives a low-profile center-tapped transformer primary from a 5V or 3.3V DC power supply. The secondary can be wound to provide any isolated positive or negative voltage at powers up to 750mW.

The MAX845 consists of an oscillator followed by a toggle flip-flop. The flip-flop generates two 50% duty-cycle square waves, which are complementary at half the oscillator frequency (450kHz, min). These two signals drive the ground-referenced N-channel power switches. Internal circuitry ensures break-before-make action between the two switches.

A low-power shutdown disables both the switches and the oscillator, reducing power consumption. An evaluation kit (MAX845EVKIT-MM) is available to evaluate low-profile 5V 40mA and 5V 100mA applications.

Applications

* Bridge Ground Differentials * Isolated Data Acquisition * Isolated Interface Power Supply * Low-Power LAN Networks * Medical Equipment * Noise-Immunity Communications Interface * PCMCIA Modem Cards * Process Control

* Transformer Driver for Ultra-Thin 5V-µs Transformers

* Isolated DC-to-DC Power Supply for PCMCIA Applications

* 450kHz Minimum Switching Frequency

* Ultra-Low Input Supply Current Ripple

* Single +5V or +3.3V Supply

* 5µW Low-Power Shutdown Mode

* 8-Pin SO and µMAX Packages

* Low Output Ripple Permits Miniature Output Capacitors

Elecena nie prowadzi sprzedaży elementów elektronicznych, ani w niej nie pośredniczy.

Produkt pochodzi z oferty sklepu