elecena.pl

Micropower, Latching Voltage Monitors in SOT23-5

Analog Devices

Micropower, Latching Voltage Monitors in SOT23-5 RSS Sample
  • Darmowa próbka
MPN:
MAX835
Producent:
ANALOG DEVICES
Dodany do bazy:
Ostatnio widziany:

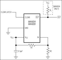
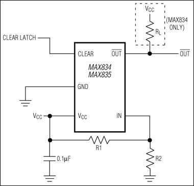
The MAX834/MAX835 micropower voltage monitors contain a 1.204V precision bandgap reference, comparator, and latched output in a 5-pin SOT23 package. Using the latched output prevents deep discharge of batteries. The MAX834 has an open-drain, n-channel output driver, while the MAX835 has a push-pull output driver. Two external resistors set the trip-threshold voltage.

The MAX834/MAX835 feature a level-sensitive latch, eliminating the need to add hysteresis to prevent oscillations in battery-load-disconnect applications.

Applications

* Battery-Powered Applications * Load Switching * Precision Battery Monitoring * Threshold Detectors

* Prevent Deep Discharge of Batteries

* Precision ±1.25% Voltage Threshold

* Latched Output (Once Low, Stays Low Until Cleared)

* SOT23-5 Package

* Low Cost

* +2.5V to +11V Wide Operating Voltage Range

* < 2µA Typical Supply Current

* Open-Drain Output (MAX834)/Push-Pull Output (MAX835)

Elecena nie prowadzi sprzedaży elementów elektronicznych, ani w niej nie pośredniczy.

Produkt pochodzi z oferty sklepu