5V Microprocessor Supervisory Circuits
Analog Devices
RSS
Sample
- Darmowa próbka
- MPN:
- MAX818M
- Producent:
- ANALOG DEVICES
- Dodany do bazy:
- Ostatnio widziany:
Sugerowane produkty dla seal*
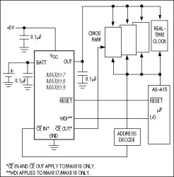
The MAX817/MAX818/MAX819 microprocessor (µP) supervisory circuits simplify power-supply monitoring, battery control, and chip-enable gating in µP systems by reducing the number of components required. These devices are designed for use in +5V-powered systems. Low supply current (11µA typical) and small package size make these devices ideal for portable applications. The MAX817/MAX818/MAX819 are specifically designed to ignore fast transients on VCC. Other supervisory functions include active-low reset, backup-battery switchover, watchdog input, battery freshness seal, and chip-enable gating. The Selector Guide in the full data sheet lists the specific functions available from each device.
These devices offer two pretrimmed reset threshold voltages for ±5% or ±10% power supplies: 4.65V for the L versions and 4.40V for the M versions. The MAX817/ MAX818/MAX819 are available in space-saving µMAX® packages, as well as 8-pin DIP/SO.
Applications
* Battery-Powered Computers/Controllers * Critical µP Monitoring * Embedded Controllers * Intelligent Instruments * Portable Equipment
* Precision Supply-Voltage Monitor:
* 4.65V (MAX81L)* 4.40V (MAX81M)
* 11µA Quiescent Supply Current* 200ms Reset Time Delay* Watchdog Timer with 1.6sec Timeout (MAX817/MAX818)* Battery-Backup Power Switching; Battery Voltage Can Exceed VCC* Battery Freshness Seal* On-Board, 3ns Gating of Chip-Enable Signals (MAX818)* Uncommitted Voltage Monitor for Power-Fail or Low-Battery Warning (MAX817/MAX819)* Manual Reset Input (MAX819)
Elecena nie prowadzi sprzedaży elementów elektronicznych, ani w niej nie pośredniczy.
Produkt pochodzi z oferty sklepu Analog Devices