elecena.pl

High-Voltage, Step-Down Controller with Synchronous Rectifier for CPU Power

Analog Devices

High-Voltage, Step-Down Controller with Synchronous Rectifier for CPU Power RSS Sample
  • Darmowa próbka
MPN:
MAX797H
Producent:
ANALOG DEVICES
Dodany do bazy:
Ostatnio widziany:
Zmiana ceny:
-100% (17.01.2025)
Poprzednia cena:
9.68

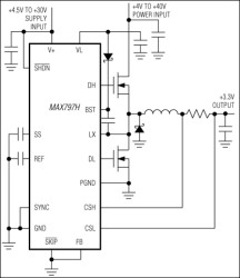
The MAX797H high-performance, step-down DC-DC converter provides main CPU power in battery-powered systems. A 40V rating on the power stage's input allows operation with high-cell-count batteries and a wide range of AC adapters. This buck controller achieves 96% efficiency by using synchronous rectification and Maxim's proprietary Idle Mode™ control scheme to extend battery life at full-load (up to 10A) and no-load outputs. Excellent dynamic response corrects output transients caused by the latest dynamic-clock CPUs within five 300kHz clock cycles. Unique bootstrap circuitry drives inexpensive N-channel MOSFETs, reducing system cost and eliminating the crowbar switching currents found in some PMOS/NMOS switch designs.

The MAX797H has a logic-controlled and synchronizable fixed-frequency, pulse-width-modulating (PWM) operating mode, which reduces noise and RF interference in sensitive mobile-communications and pen-entry applications. The SKIP override input allows automatic switchover to idle-mode operation (for high-efficiency pulse skipping) at light loads, or forces fixed-frequency mode for lowest noise at all loads. The MAX797H is pin compatible with the popular MAX797, but has a higher input voltage range.

The MAX797H comes in a 16-pin narrow SO package.

Applications

* Industrial Controls * Notebook and Subnotebook Computers

* 96% Efficiency

* Up to 40V Power Input

* 2.5V to 6V Adjustable Output

* Preset 3.3V and 5V Outputs (at up to 10A)

* 5V Linear-Regulator Output

* Precision 2.505V Reference Output

* Automatic Bootstrap Circuit

* 150kHz/300kHz Fixed-Frequency PWM Operation

* Programmable Soft-Start

* 375µA Quiescent Current (VIN = 12V, VOUT = 5V)

* 1µA Shutdown Current

Elecena nie prowadzi sprzedaży elementów elektronicznych, ani w niej nie pośredniczy.

Produkt pochodzi z oferty sklepu