3.0V/3.3V Adjustable Microprocessor Supervisory Circuits
Analog Devices
RSS
Sample
- Darmowa próbka
- MPN:
- MAX795R
- Producent:
- ANALOG DEVICES
- Dodany do bazy:
- Ostatnio widziany:
Sugerowane produkty dla max794
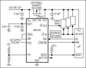
The MAX793/MAX794/MAX795 microprocessor (µP) supervisory circuits monitor and control the activities of +3.0V/+3.3V µPs by providing backup-battery switchover, among other features such as low-line indication, µP reset, write protection for CMOS RAM, and a watchdog (see the Selector Guide in the full data sheet). The backup-battery voltage can exceed VCC, permitting the use of 3.6V lithium batteries in systems using 3.0V to 3.3V for VCC.
The MAX793/MAX795 offer a choice of reset threshold voltage range (denoted by suffix letter): 3.00V to 3.15V (T), 2.85V to 3.00V (S), and 2.55V to 2.70V (R). The MAX794's reset threshold is set externally with a resistor divider. The MAX793/MAX794 are available in 16-pin DIP and narrow SO packages, and the MAX795 comes in 8-pin DIP and SO packages.
Applications
* Battery-Powered Computers/Controllers * Critical µP Power Monitoring * Embedded Controllers * Intelligent Controllers * Portable Equipment
* Precision Supply-Voltage Monitor:
* Fixed Reset Trip Voltage (MAX793/MAX795)
* Adjustable Reset Trip Voltage (MAX794)
* Guaranteed Reset Assertion to VCC = 1V
* Backup-Battery Power Switching—Battery Voltage Can Exceed VCC
* On-Board Gating of Chip-Enable Signals—7ns Max Propagation Delay
Elecena nie prowadzi sprzedaży elementów elektronicznych, ani w niej nie pośredniczy.
Produkt pochodzi z oferty sklepu Analog Devices