elecena.pl

Microprocessor Supervisory Circuit

Analog Devices

Microprocessor Supervisory Circuit RSS Sample
  • Darmowa próbka
MPN:
MAX791
Producent:
ANALOG DEVICES
Dodany do bazy:
Ostatnio widziany:
Zmiana ceny:
-100% (20.01.2025)
Poprzednia cena:
8.89

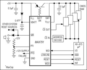
The MAX791 microprocessor (µP) supervisory circuit reduces the complexity and number of components needed to monitor power-supply and battery-control functions in µP systems. The 50µA supply current makes the MAX791 ideal for use in portable equipment, while the 6ns chip-enable propagation delay and 250mA output capability (25mA in battery-backup mode) make it suitable for larger, higher-performance equipment.

The MAX791 comes in 16-pin DIP and narrow SO packages and provides the following functions:

* µP reset-RESET-bar output is asserted during power-up, power-down, and brownout conditions, and is guaranteed to be in the correct state for VCC down to 1V, even with no battery in the circuit.

* Manual-reset input.

* A 1.25V threshold detector provides for power-fail warning and low-battery detection, or monitors a power supply other than +5V.

* Two-stage power-fail warning-a separate low-line comparator compares VCC to a threshold 150mV above the reset threshold.

* Backup-battery switchover for CMOS RAM, real-time clocks, µPs, or other low-power logic.

* Software monitoring of backup-battery voltage.

* A watchdog-fault output is asserted if the watchdog input has not been toggled within either a preset or an adjustable timeout period.

* Write protection of CMOS RAM or EEPROM.

* Pulsed watchdog output, to give advance warning of impending WDO-bar assertion caused by watchdog timeout. Applications

* Computers: Desktop, Workstation, Server * Controllers * Critical µP Monitoring * Intelligent Instruments * Portable Battery-Powered Equipment

* Precision 4.65V Voltage Monitoring

* 200ms Power-OK/Reset Time Delay

* Independent Watchdog Timer-Preset or Adjustable

* 1µA Standby Current

* Power Switching

* 250mA Output in VCC Mode

* 25mA Output in Battery-Backup Mode

* On-Board Gating of Chip-Enable Signals

* Memory Write-Cycle Completion

* 6ns CE Gate Propagation Delay

* MaxCap™ or SuperCap™ Compatible

* Voltage Monitor for Power-Fail or Low-Battery Warning

* Backup-Battery Monitor

* Guaranteed RESET-bar Valid to VCC = 1V

Elecena nie prowadzi sprzedaży elementów elektronicznych, ani w niej nie pośredniczy.

Produkt pochodzi z oferty sklepu