elecena.pl

Ultra-Low Power PMIC Featuring Single-Inductor, 3-Output Buck-Boost, 2-LDOs, Power-Path Charger, and Fuel Gauge for Small Li

Analog Devices

Ultra-Low Power PMIC Featuring Single-Inductor, 3-Output Buck-Boost, 2-LDOs, Power-Path Charger, and Fuel Gauge for Small Li RSS Sample
  • Darmowa próbka
MPN:
MAX77658
Producent:
ANALOG DEVICES
Dodany do bazy:
Ostatnio widziany:

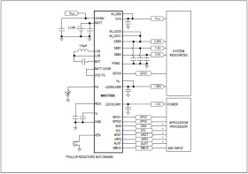
The MAX77658 provides highly-integrated battery charging and power supply solutions for low-power applications where size and efficiency are critical. The IC features a SIMO buck-boost regulator that provides three highly-efficient and independently programmable power rails from a single inductor to minimize total solution size. Two 150mA LDOs provide ripple rejection for audio and other noise-sensitive applications. The LDOs can also be configured as load switches to manage power consumption by disconnecting external blocks when not required. A highly-configurable linear charger supports a wide range of Li+ battery capacities and includes battery temperature monitoring for additional safety (JEITA). The fuel-gauge implements the Maxim ModelGauge™ m5 EZ algorithm with ultra-low power. The IC provides the best performance for batteries with 10mAhr to 1Ahr capacity.

This device includes three GPIOs and an analog multiplexer that selects between several internal voltages and current signals to an external node for monitoring with an external ADC. A bidirectional I2C serial interface allows for configuring and checking the status of the devices. An internal on/off controller provides a controlled startup sequence for the regulators and provides supervisory functionality while they are on. Numerous factory programmable options allow the device to be tailored for many applications, enabling faster time to market.

Applications

* Bluetooth Headphones, Hearables

* Wireless Speakers

* Wearables

* Safety and Security Monitors

* Sensor Nodes

* Internet of Things (IoT)

* Highly Integrated

* 3x Output, Single-Inductor Multiple-Output (SIMO) Buck-Boost Regulator

* Supports Wide Output Voltage Range from 0.5V to 5.5V for all SIMO Channels

* Delivers up to 750mA Total Load Current

* SBB2 can be Configured to 1.5A Peak Inductor Current Limit to Support a Heavily Loaded Rail

* 2x 150mA LDO/LSW

* Smart Power Selector™ Li+/Li-Poly Charger

* 3x GPIO Resources

* Analog MUX Output for Power Monitoring

* Lowest Power Mode < 700nA IQ

* Watchdog Timer

* Low Power

* 1μA Shutdown Current

* 11.2μA Operating Current (3 SIMO Channels + 2 LDOs + Fuel Gauge)

* Small Size

* 9.55mm2 Wafer-Level Package (WLP)

* 36-Bump, 0.5mm Pitch, 6x6 Array

Elecena nie prowadzi sprzedaży elementów elektronicznych, ani w niej nie pośredniczy.

Produkt pochodzi z oferty sklepu