Multimode PA Step-Down Converter with Linear Bypass Mode
Analog Devices
RSS
Sample
- Darmowa próbka
- MPN:
- MAX77271
- Producent:
- ANALOG DEVICES
- Dodany do bazy:
- Ostatnio widziany:
Sugerowane produkty dla max77271
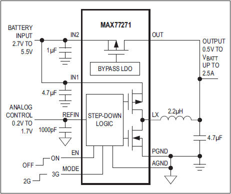
The MAX77271 step-down converter is optimized for powering the power amplifier (PA) in multistandard handsets such as LTE, WCDMA, TD-SCDMA, GSM, and EDGE. The device integrates a high-efficiency PWM stepdown converter for medium- and low-power transmission with an 85mΩ (typ) low dropout (LDO) bypass regulator, in parallel with the step-down converter, enabling high-power transmission.
The IC uses an analog input driven by an external DAC to control the output voltage linearly for continuous PA power adjustment. The bypass LDO powers the PA directly from the battery during high-power transmission or in case of insufficient headroom between the input and programmed output. The bypass LDO is enabled when the output voltage is greater than 0.65V. In the case where the output current exceeds the step-down converter current limit, the bypass LDO provides supplementary current to the output, ensuring a stable output voltage. The bypass LDO also provides a smooth transition between step-down regulation and operation in dropout.
The IC is available in a 9-bump, 1.6mm x 1.6mm WLP package (0.69mm max height).
Applications
* LTE, WCDMA, GSM, and EDGE Cell Phones/Smartphones
* PA Step-Down Converter
* 7µs (typ) Settling Time for 0.7V to 3.4V Output Voltage Change
* Dynamic Output Voltage Setting from 0.5V to VIN
* 85mΩ PFET and 100% Duty Cycle for Low Dropout
* 3MHz Switching Frequency
* Low Output Voltage Ripple
* 2% Output Voltage Accuracy Over Load, Line, and Temperature
* Tiny External Components
* 2.5A Output Current Capability
* Simple Logic On/Off Control
* Low 0.1µA Shutdown Current
* 2.7V to 5.5V Supply Voltage Range
* Thermal Overload Protection
* 1.6mm x 1.6mm WLP Package (0.69mm max Height)
* Slot-to-Slot Average Power Tracking for LTE, TD-SCDMA, and WCDMA Standards
Elecena nie prowadzi sprzedaży elementów elektronicznych, ani w niej nie pośredniczy.
Produkt pochodzi z oferty sklepu Analog Devices