elecena.pl

Low-Noise, Dual-Output, Regulated Charge Pump for GaAsFET, LCD, and VCO Supplies

Analog Devices

Low-Noise, Dual-Output, Regulated Charge Pump for GaAsFET, LCD, and VCO Supplies RSS Sample
  • Darmowa próbka
MPN:
MAX768
Producent:
ANALOG DEVICES
Dodany do bazy:
Ostatnio widziany:

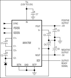
The MAX768 low-noise, dual-output, regulated charge pump provides a negative output for biasing GaAsFET power amplifiers, and a positive output for powering voltage-controlled oscillators (VCOs) in wireless handsets. The outputs can also be used to power LCDs. Output ripple is less than 2mVp-p. The MAX768 is intended for use in low-voltage systems where a simple charge-pump inverter is inadequate, or where the VCO needs more range to improve its signal-to-noise ratio. The input range is 2.5V to 5.5V, enabling direct power from 1Li+ and 3-cell NiMH/NiCd batteries.

The MAX768 includes a voltage-doubler charge pump, followed by an inverting charge pump. This combination produces unregulated outputs that are ±2x the input. Two internal low-dropout linear regulators provide the low-noise, regulated positive and negative outputs. Output current is guaranteed to be at least 5mA per output. The linear regulators use CMOS devices, so the quiescent current remains independent of output loading (even in dropout), and the dropout voltage approaches zero with no load current.

The MAX768 has two preset switching frequencies (25kHz or 100kHz), or can be synchronized by an external clock from 20kHz to 240kHz. This flexibility permits users to optimize their designs based on noise, capacitor size, and quiescent-supply-current criteria.

The device features Dual Mode™ operation: the output voltage is preset to +5V and -5V, or can be adjusted by adding external resistor dividers. Other features include independent shutdowns and a logic output that signals when the negative voltage has risen to within 10% of its regulation setpoint (to protect the power amplifier GaAsFET). The MAX768 is available in a space-saving, 16-pin QSOP, which is the same size as a standard 8-pin SO.

Applications

* Cell Phones * GaAsFET Power Amp Bias * Modems * PCS and Cordless Phone * Positive and Negative LCD Supply * Tuner Diode Power Supply * Voltage-Controlled Oscillator (VCO) Supply * Wireless Handheld Computers * Wireless Handsets * Wireless PCMCIA Cards

* Dual Positive/Negative Regulated Outputs: ±5VOUT from 3VIN

* Output-Ready Indicator to Protect GaAsFET PAs

* 2.5V to 5.5V Input Voltage Range

* Low-Noise Output Ripple: < 2mVp-p

* Synchronizable Switching Frequency

* Uses Only Small, Low-Cost Capacitors

* 0.1µA Independent Shutdown Controls

* Adjustable Output Voltages

* Small 16-Pin QSOP Package

Elecena nie prowadzi sprzedaży elementów elektronicznych, ani w niej nie pośredniczy.

Produkt pochodzi z oferty sklepu