Active Rectifier Controller with Voltage Monitoring
Analog Devices
RSS
Sample
- Darmowa próbka
- MPN:
- LT8673
- Producent:
- ANALOG DEVICES
- Dodany do bazy:
- Ostatnio widziany:
- Zmiana ceny:
- -100% (19.01.2025)
- Poprzednia cena:
- 2.83
Sugerowane produkty dla lt8673
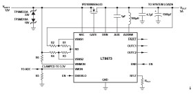
The LT8673 is an active rectifier controller for reverse input protection that includes two independent low IQ comparators with programmable glitch rejection filters for cold start pulse detection and two voltage monitoring protection pins to sense the battery voltage safely using an external resistive divider and ADC (analog-to-digital converter). The highly integrated comparators and active rectifier solution greatly simplify the Bill of Materials (BOM) and shrinks the printed circuit board (PCB) area. The controller drives an external N-channel Metal-oxide semiconductor field-effect transistor (MOSFET) to replace a power Schottky diode. Its very low quiescent current and fast transient response meet the tough requirements in automotive applications where AC input signals of up to 100kHz are present. These signals are rectified with minimum power dissipation on the external MOSFET, simplifying thermal management on the PCB.
With a drop of only 20mV, the LT8673 solution eases the minimum input voltage requirement during cold crank and start-stop, allowing simpler and more efficient circuits. A fast turn-off minimizes reverse current transients if the input power source fails or is shorted. An available shutdown mode reduces the quiescent current to 3.8μA.
An integrated auxiliary boost regulator provides the required boost voltage to turn the external MOSFET fully on. A FAULT pin signals if the external FET is not ready to take load current.
APPLICATIONS
* Automotive Battery Protection
* Industrial Supplies
* Portable Instrumentation
* Reverse Input Protection to -40V
* Improved Performance Compared to a Schottky Diode
* Reduce Power Dissipation by > 90%
* Reduce Drop to 20mV
* Ultrafast Transient Response
* Rectifies 6VP-P Up to 50kHz
* Rectifies 2VP-P Up to 100kHz
* Wide Operating Voltage Range: 3V to 42V
* Two Integrated Comparators for Cold Crank Detection
* Programmable Anti-glitch Filters
* Dedicated Enable Pin (ENR)
Elecena nie prowadzi sprzedaży elementów elektronicznych, ani w niej nie pośredniczy.
Produkt pochodzi z oferty sklepu Analog Devices