elecena.pl

Switched-Capacitor Voltage Converter with Regulator

Analog Devices

Switched-Capacitor Voltage Converter with Regulator RSS Sample
  • Darmowa próbka
MPN:
LT1054
Producent:
ANALOG DEVICES
Dodany do bazy:
Ostatnio widziany:
Zmiana ceny:
-100% (18.01.2025)
Poprzednia cena:
3.54

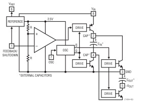
The LT1054 is a monolithic, bipolar, switched-capacitor voltage converter and regulator. The LT1054 provides higher output current than previously available converters with significantly lower voltage losses. An adaptive switch driver scheme optimizes efficiency over a wide range of output currents. Total voltage loss at 100mA output current is typically 1.1V. This holds true over the full supply voltage range of 3.5V to 15V. Quiescent current is typically 2.5mA.

The LT1054 also provides regulation, a feature not previously available in switched-capacitor voltage converters. By adding an external resistive divider a regulated output can be obtained. This output will be regulated against changes in both input voltage and output current. The LT1054 can also be shut down by grounding the feedback pin. Supply current in shutdown is less than 100µA.

The internal oscillator of the LT1054 runs at a nominal frequency of 25kHz. The oscillator pin can be used to adjust the switching frequency or to externally synchronize the LT1054.

The LT1054 is pin compatible with previous converters such the LTC1044/ICL7660.

Applications

* Voltage Inverter

* Voltage Regulator

* Negative Voltage Doubler

* Positive Voltage Doubler

* Output Current

* 100mA (LT1054)

* 125mA (LT1054L)

* Reference and Error Amplifier for Regulation

* Low Loss: 1.1V at 100mA

* Operating Range

* 3.5V to 15V (LT1054)

* 3.5V to 7V (LT1054L)

Elecena nie prowadzi sprzedaży elementów elektronicznych, ani w niej nie pośredniczy.

Produkt pochodzi z oferty sklepu