Power Factor Controller
Analog Devices
RSS
Sample
- Darmowa próbka
- MPN:
- LT1248
- Producent:
- ANALOG DEVICES
- Dodany do bazy:
- Ostatnio widziany:
- Zmiana ceny:
- -100% (20.01.2025)
- Poprzednia cena:
- 5.32
Sugerowane produkty dla as300
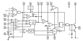
The LT1248 provides active power factor correction for universal off-line power systems. By using fixed high frequency PWM current averaging, without the need for slope compensation, the LT1248 achieves far lower line current distortion with a smaller magnetic element than systems that use either peak-current detection or zero current switching approaches in both continuous and discontinuous modes of operation.
The LT1248 uses a multiplier containing a square gain function from the voltage amplifier to reduce the AC gain at light output load and thus maintains low line current distortion and high system stability. The LT1248 also provides filtering capability to reject line switching noise which can cause instability when fed into the multiplier. Line current dead zone is minimized with low bias voltage at the current input to the multiplier.
The LT1248 provides many protection features including peak current limiting and overvoltage protection, and can be operated at frequencies as high as 300kHz.
Applications
* Universal Power Factor Corrected Power Supplies
* Preregulators Up To 1500W
* High Power Factor Over Wide Load Range with Line Current Averaging * International Operation Without Switches * Instantaneous Overvoltage Protection * Minimal Line Current Dead Zone * Typical 250µA Start-Up Supply Current * Rejects Line Switching Noise * Synchronization Capability * Low Quiescent Current: 9mA * Fast 1.5A Peak Current Gate Driver
Elecena nie prowadzi sprzedaży elementów elektronicznych, ani w niej nie pośredniczy.
Produkt pochodzi z oferty sklepu Analog Devices