elecena.pl

Fast Charge Battery Management with Power Path and USB Compatibility

Analog Devices

Fast Charge Battery Management with Power Path and USB Compatibility RSS Sample
  • Darmowa próbka
MPN:
ADP5065
Producent:
ANALOG DEVICES
Dodany do bazy:
Ostatnio widziany:
Zmiana ceny:
-100% (21.01.2025)
Poprzednia cena:
1.64

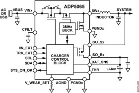
The ADP5065 charger is fully compliant with the USB 2.0, USB 3.0, and USB Battery Charging Specification 1.1 and enables charging via the mini USB VBUS pin from a wall charger, car charger, or USB host port.

The ADP5065 operates from a 4 V to 5.5 V input voltage range but is tolerant of voltages of up to 20 V. This alleviates the concerns about the USB bus spiking during disconnect or connect scenarios.

The ADP5065 also features an internal FET between the dc-to-dc charger output and the battery. This permits battery isolation and, hence, system powering under a dead battery or no battery scenario, which allows for immediate system function on connection to a USB power supply.

Based on the type of USB source, which is detected by an external USB detection chip, the ADP5065 can be set to apply the correct current limit for optimal charging and USB compliance.

The ADP5065 comes in a very small and low profile 20-lead WLCSP (0.5 mm pitch spacing) package.

The overall solution requires only five small, low profile external components consisting of four ceramic capacitors (one of which is the battery filter capacitor), one multilayer inductor. In addition to these components, there is one optional dead battery situation default setting resistor. This configuration enables a very small PCB area to provide an integrated and performance enhancing solution to USB battery charging and power rail provision.

APPLICATIONS

* Digital still cameras

* Digital video cameras

* Single cell Li-Ion portable equipment

* PDA, audio, GPS devices

* Mobile phones

* 3 MHz switch mode charger

* 1.25 A charge current from dedicated charger

* Up to 680 mA charging current from 500 mA USB Host

* Operating input voltage from

4.0 V up to 5.5V

* Tolerant input voltage −0.5 V to +20 V (USB VBUS)

* Battery thermistor input with automatic charger shutdown for when battery temperature exceeds limits

Elecena nie prowadzi sprzedaży elementów elektronicznych, ani w niej nie pośredniczy.

Produkt pochodzi z oferty sklepu