Configurable AFE for Nondispersive Infrared (NDIR) Sensing Applications
Texas Instruments
RSS
Sample
- Darmowa próbka
- MPN:
- LMP91050
- Producent:
- TEXAS INSTRUMENTS
- Dodany do bazy:
- Ostatnio widziany:
Sugerowane produkty dla lmp91050
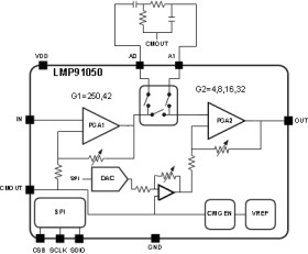
The LMP91050 device is a programmable integrated Sensor Analog Front End (AFE) optimized for thermopile sensors, as typically used in NDIR applications. It provides a complete signal path solution between a sensor and microcontroller that generates an output voltage proportional to the thermopile voltage. The programmability of the LMP91050 enables it to support multiple thermopile sensors with a single design as opposed to the multiple discrete solutions.
The LMP91050 features a programmable gain amplifier (PGA), dark phase offset cancellation, and an adjustable common-mode generator (1.15 V or 2.59 V) which increases output dynamic range. The PGA offers a low-gain range of 167 V/V to 1335 V/V plus a high-gain range of 1002 V/V to 7986 V/V which enables the user to use thermopiles with different sensitivities. The PGA is highlighted by low-gain drift (100 ppm/°C), output offset drift (1.2 mV/°C at G = 1002 V/V), phase delay drift (500 ns) and noise specifications (0.1 µVRMS 0.1 to 10Hz).
The offset cancellation circuitry compensates for the by adding an equal and opposite offset to the input of the second stage, thus removing the original offset from the output signal. This offset cancellation circuitry allows optimized usage of the ADC full scale and relaxes ADC resolution requirements.
The LMP91050 allows extra signal filtering (high-pass, lowpass or bandpass) through dedicated pins A0 and A1, in order to remove out of band noise. The user can program through the on board SPI interface. Available in a small form factor 10-pin package, the LMP91050 operates from 40 to 105°C.
Elecena nie prowadzi sprzedaży elementów elektronicznych, ani w niej nie pośredniczy.
Produkt pochodzi z oferty sklepu Texas Instruments