elecena.pl

Dual Monolithic 1.6A Step-Down Switching Regulator

Analog Devices

Dual Monolithic 1.6A Step-Down Switching Regulator RSS Sample
  • Darmowa próbka
MPN:
LT3506
Producent:
ANALOG DEVICES
Dodany do bazy:
Ostatnio widziany:
Zmiana ceny:
-100% (19.01.2025)
Poprzednia cena:
3.54

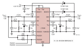
The LT3506 is a dual current mode PWM step-down DC/DC converter with internal 2A power switches. Both converters are synchronized to a single oscillator and run with opposite phases, reducing input ripple current. The output voltages are set with external resistor dividers, and each regulator has independent shutdown and soft-start circuits. Each regulator generates a power-good signal when its output is in regulation, easing power supply sequencing and interfacing with microcontrollers and DSPs.

The LT3506 switching frequency is 575kHz and the LT3506A is 1.1MHz. These high switching frequencies allow the use of tiny inductors and capacitors, resulting in a very small dual 1.6A output solution. Constant frequency and ceramic capacitors combine to produce low, predictable output ripple voltage. With its wide input range of 3.6V to 25V, the LT3506 regulates a wide variety of power sources, from 4-cell batteries and 5V logic rails to unregulated wall transformers, lead acid batteries and distributed-power supplies. Current mode PWM architecture provides fast transient response with simple compensation components and cycle-by-cycle current limiting. Frequency foldback and thermal shutdown provide additional protection.

Applications

* Disk Drives

* DSP Power Supplies

* Wall Transformer Regulation

* Distributed Power Regulation

* DSL Modems

* Cable Modems

* Wide Input Voltage Range, 3.6V to 25V

* Two 1.6A Output Switching Regulators with Internal Power Switches

* Constant Switching Frequency

* LT3506: 575kHz

* LT3506A: 1.1MHz

* Anti-Phase Switching Reduces Ripple

* Accurate 0.8V Reference, ±1%

* Independent Shutdown/Soft-Start Pins

* Independent Power Good Indicators Ease Supply Sequencing

* Uses Small Inductors and Ceramic Capacitors

* Small 16-Lead Thermally Enhanced 5mm × 4mm DFN and TSSOP Surface Mount Packages

Elecena nie prowadzi sprzedaży elementów elektronicznych, ani w niej nie pośredniczy.

Produkt pochodzi z oferty sklepu