elecena.pl

Very High Linearity Active Mixer

Analog Devices

Very High Linearity Active Mixer RSS Sample
  • Darmowa próbka
MPN:
LT5521
Producent:
ANALOG DEVICES
Dodany do bazy:
Ostatnio widziany:
Zmiana ceny:
-100% (18.01.2025)
Poprzednia cena:
6.84

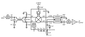
The LT5521 is a very high linearity mixer optimized for low distortion and low LO leakage applications. The chip includes a high speed LO buffer with single-ended input and a double-balanced active mixer. The LT5521 requires only –5dBm LO input power to achieve excellent distortion and noise performance, while reducing external drive circuit requirements. The LO buffer is internally 50Ω matched for wideband operation.

With a 250MHz input, a 1.7GHz LO and a 1.95GHz output frequency, the mixer has a typical IIP3 of +24.2dBm, –0.5dB conversion gain and a 12.5dB noise figure.

The LT5521 offers exceptional LO-RF isolation, greatly reducing the need for output filtering to meet LO suppression requirements.

The device is designed to work over a supply voltage range from 3.15V to 5.25V.

Applications

* Cellular, W-CDMA, PHS and UMTS Infrastructure

* Cable Downlink Infrastructure

* Wireless Infrastructure

* Fixed Wireless Access Equipment

* High Linearity Mixer Applications

* Wideband Output Frequency Range to 3.7GHz

* +24.2dBm IIP3 at 1.95GHz RF Output

* Low LO Leakage: –42dBm

* Integrated LO Buffer: Low LO Drive Level

* Single-Ended LO Drive

* Wide Single Supply Range: 3.15V to 5.25V

* Double-Balanced Active Mixer

* Shutdown Function

* 16-Lead (4mm × 4mm) QFN Package

Elecena nie prowadzi sprzedaży elementów elektronicznych, ani w niej nie pośredniczy.

Produkt pochodzi z oferty sklepu