elecena.pl

High Power Synchronous Switching Regulator Controller

Analog Devices

High Power Synchronous Switching Regulator Controller RSS Sample
  • Darmowa próbka
MPN:
LTC1530
Producent:
ANALOG DEVICES
Dodany do bazy:
Ostatnio widziany:
Zmiana ceny:
-100% (22.01.2025)
Poprzednia cena:
4.40

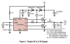
The LTC1530 is a high power synchronous switching regulator controller optimized for 5V to 1.3V-3.5V output applications. Its synchronous switching architecture drives two external N-channel MOSFET devices to provide high efficiency. The LTC1530 contains a precision trimmed reference and feedback system that provides worst-case output voltage regulation of ±2% over temperature, load current and line voltage shifts. Current limit circuitry senses the output current through the on-resistance of the topside N-channel MOSFET, providing an adjustable current limit without requiring an external low value sense resistor.

The LTC1530 includes a fixed frequency PWM oscillator that free runs at 300kHz, providing greater than 90% efficiency in converter designs from 1A to 20A of output current. Shutdown mode drops the LTC1530 supply current to 45µA.

The LTC1530 is specified for commercial and industrial temperature ranges and is available in the S0-8 package.

Applications

* Power Supply for Pentium® II, AMD-K6®-2, SPARC, ALPHA and PA-RISC Microprocessors

* High Power 5V to 1.3V-3.5V Regulators

* High Power Buck Converter from 5V or 3.3V Input

* Adjustable Current Limit in S0-8 with Topside FET RDS(ON) Sensing

* No External Sense Resistor Required

* Hiccup Mode Current Limit Protection

* Adjustable, Fixed 1.9V, 2.5V, 2.8V and 3.3V Output

* All N-Channel MOSFET Synchronous Driver

* Excellent Output Regulation: ±2% over Line, Load and Temperature Variations

* High Efficiency: Over 95% Possible

* Fast Transient Response

* Fixed 300kHz Frequency Operation

* Internal Soft-Start Circuit

* Quiescent Current: 1mA; 45µA in Shutdown

Elecena nie prowadzi sprzedaży elementów elektronicznych, ani w niej nie pośredniczy.

Produkt pochodzi z oferty sklepu