elecena.pl

High Efficiency Low Power 1W CCFL Switching Regulator

Analog Devices

High Efficiency Low Power 1W CCFL Switching Regulator RSS Sample
  • Darmowa próbka
MPN:
LTC1697
Producent:
ANALOG DEVICES
Dodany do bazy:
Ostatnio widziany:
Zmiana ceny:
-100% (19.01.2025)
Poprzednia cena:
2.83

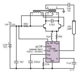
The LTC1697 is designed to control a single 1W cold cathode fluorescent lamp (CCFL). An internal PWM dimming system maximizes efficiency and dimming range. Accurate lamp currents can be set with a single external resistor.

The LTC1697 includes a synchronous current mode PWM controller with internal 1A MOSFET switches. It contains a 300kHz oscillator, 0.8V reference, and internal current sense. It operates from a 2.8V to 5.5V input voltage. The LTC1697 also has a thermal limit and a shutdown that reduces supply current to <2µA.

The LTC1697 is available in the MSOP-10 package.

Applications

* PDAs

* Handheld Computers

* Portable Instruments

* Handheld GPS with Map Display

* Handheld TV/Video Monitor

* Operates from Single Li-Ion Battery

* 2.8V to 5.5V Input Voltage Range

* Very Low Shutdown Current: <2µA

* Synchronous Buck Architecture for High Efficiency

* PWM Dimming Frequency Adjustable with a Single Capacitor

* Accurate Lamp Current Maximizes Lamp Lifetime

* Fixed Frequency Operation at 300kHz

* Internal or External PWM Dimming

* Small 10-Pin MSOP Package

Elecena nie prowadzi sprzedaży elementów elektronicznych, ani w niej nie pośredniczy.

Produkt pochodzi z oferty sklepu