elecena.pl

1.5A High Efficiency Switching Regulator

Texas Instruments

1.5A High Efficiency Switching Regulator RSS Sample
  • Darmowa próbka
MPN:
LM2651
Producent:
TEXAS INSTRUMENTS
Dodany do bazy:
Ostatnio widziany:

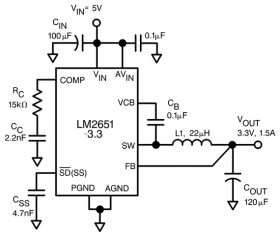
The LM2651 switching regulator provides high-efficiency power conversion over a 100:1 load range (1.5 A to 15 mA). This feature makes the LM2651 an ideal fit in battery-powered applications that demand long battery life in both run and standby modes.

Synchronous rectification is used to achieve up to 97% efficiency. At light loads, the LM2651 enters a low power hysteretic or sleep mode to maintain high efficiency. In many applications, the efficiency still exceeds 80% at 15-mA load. A shutdown pin is available to disable the LM2651 and reduce the supply current to less than 10 µA.

The LM2651 contains a patented current sensing circuitry for current mode control. This feature eliminates the external current sensing resistor required by other current-mode DC-DC converters.

The LM2651 has a 300-kHz fixed frequency internal oscillator. The high oscillator frequency allows the use of extremely small, low-profile components.

A programmable soft-start feature limits current surges from the input power supply at start-up and provides a simple means of sequencing multiple power supplies.

Other protection features include input undervoltage lockout, current limiting, and thermal shutdown.

Elecena nie prowadzi sprzedaży elementów elektronicznych, ani w niej nie pośredniczy.

Produkt pochodzi z oferty sklepu