elecena.pl

Li-Ion Battery Charger Termination Controllers

Analog Devices

Li-Ion Battery Charger Termination Controllers RSS Sample
  • Darmowa próbka
MPN:
LTC1729
Producent:
ANALOG DEVICES
Dodany do bazy:
Ostatnio widziany:
Zmiana ceny:
-100% (20.01.2025)
Poprzednia cena:
3.48

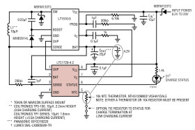
The LTC1729 series is a family of smart termination controllers for lithium-ion battery chargers. These ICs provide trickle charge preconditioning, temperature charge qualification, time or charge current termination, automatic charger and battery detection and status output.

Combining the LTC1729 series part with the LT1510 (1.5A), LT1769 (2A), LT1511 (3A) and LT1505 (>4A) step-down chargers is a simple operation. Connecting six pins from the LTC1729 series part to the step-down chargers completes the integration. The LTC1729 termination controllers are also compatible with step-down/step-up (SEPIC) chargers, including the LT1512 (2A switch) and LT1513 (3A switch).

The LTC1729 series is available in the 8-pin MSOP and SO packages.

Applications

* Cellular Phones

* Cradle Chargers

* Camcorders

* Built-In Termination: 3-Hour Time-Out

* C/10 Detection with Status Indicator

* Trickle Charge Preconditioning If Cell <2.7V

* Charging Enabled When 0°C < T < 50°C

* Automatic Charger Present Detection

* Automatic Battery Present Detection

* 1- or 2-Cell, 4.1V/Cell or 4.2V/Cell Options

* Precision Internal 0.2% Voltage Feedback Divider

* Compatible with LT1505/LT1510/LT1511/LT1512/LT1513/LT1769

* Small Footprint/Low Profile

Elecena nie prowadzi sprzedaży elementów elektronicznych, ani w niej nie pośredniczy.

Produkt pochodzi z oferty sklepu