14-Bit, 6Msps, Sampling ADC
Analog Devices
RSS
Sample
- Darmowa próbka
- MPN:
- LTC1740
- Producent:
- ANALOG DEVICES
- Dodany do bazy:
- Ostatnio widziany:
- Zmiana ceny:
- -100% (20.01.2025)
- Poprzednia cena:
- 22.40
Sugerowane produkty dla 6msps
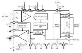
The LTC1740 is a 6Msps, 14-bit sampling A/D converter that draws only 245mW from either a single 5V or dual ±5V supplies. This easy-to-use device includes a high dynamic range sample-and-hold and a programmable precision reference.
The LTC1740 has a flexible input circuit that allows differential full-scale input ranges of ±2.5V and ±1.25V with the internal reference, or any full-scale input range up to ±2.5V with an external reference. The input common mode voltage is arbitrary, though a 2.5V reference is provided for single supply applications.
DC specifications include 1LSB typical INL, 0.5LSB typical DNL and no missing codes over temperature. Outstanding AC performance includes 79dB S/(N + D) and 91dB SFDR at an input frequency of 2.5MHz.
The unique differential input sample-and-hold can acquire single-ended or differential input signals up to its 80MHz bandwidth. The 75dB common mode rejection allows users to eliminate ground loops and common mode noise by measuring signals differentially from the source. A separate output logic supply allows direct connection to 3V components.
Applications
* Telecommunications
* Multiplexed Data Acquisition Systems
* High Speed Data Acquisition
* Spectral Analysis
* Imaging Systems
* 6Msps Sample Rate
* 79dB S/(N + D) and 91dB SFDR at 2.5MHz fIN
* Single 5V Supply or ±5V Supplies
* Integral Nonlinearity Error: <1LSB
* Differential Nonlinearity: < 0.5LSB
* 80MHz Full-Power Bandwidth Sampling
* ±2.5V and ±1.25V Bipolar Input Ranges
* 2.5V Signal Ground Available
* Out-of-Range Indicator
* True Differential Inputs with 75dB CMRR
* Power Dissipation: 245mW
* 36-Pin SSOP Package (0.209 Inch Width)
Elecena nie prowadzi sprzedaży elementów elektronicznych, ani w niej nie pośredniczy.
Produkt pochodzi z oferty sklepu Analog Devices