elecena.pl

Dual step-down DC/DC converter with adjustable output

Texas Instruments

Dual step-down DC/DC converter with adjustable output RSS Sample
  • Darmowa próbka
MPN:
LM2717-ADJ
Producent:
TEXAS INSTRUMENTS
Dodany do bazy:
Ostatnio widziany:

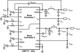
The LM2717-ADJ is composed of two PWM DC/DC buck (step-down) converters. Both converters are used to generate an adjustable output voltage as low as 1.267V. Both also feature low RDSON (0.16Ω) internal switches for maximum efficiency. Operating frequency can be adjusted anywhere between 300kHz and 600kHz allowing the use of small external components. External soft-start pins for each converter enables the user to tailor the soft-start times to a specific application. Each converter may also be shut down independently with its own shutdown pin. The LM2717-ADJ is available in a low profile 24-lead TSSOP package ensuring a low profile overall solution.

Elecena nie prowadzi sprzedaży elementów elektronicznych, ani w niej nie pośredniczy.

Produkt pochodzi z oferty sklepu