elecena.pl

Serial 14-Bit, 3.5Msps Sampling ADC with Bipolar inputs

Analog Devices

Serial 14-Bit, 3.5Msps Sampling ADC with Bipolar inputs RSS Sample
  • Darmowa próbka
MPN:
LTC2356-14
Producent:
ANALOG DEVICES
Dodany do bazy:
Ostatnio widziany:
Zmiana ceny:
-100% (20.01.2025)
Poprzednia cena:
9.85

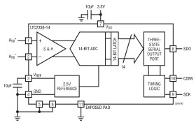
The LTC2356-12/LTC2356-14 are 12-bit/14-bit, 3.5Msps serial ADCs with differential inputs. The devices draw only 5.5mA from a single 3.3V supply and come in a tiny 10-lead MSOP package. A Sleep shutdown feature further reduces power consumption to 13μW. The combination of speed, low power and tiny package makes the LTC2356-12/LTC2356-14 suitable for high speed, portable applications.

The 80dB common mode rejection allows users to eliminate ground loops and common mode noise by measuring signals differentially from the source.

The devices convert –1.25V to 1.25V bipolar inputs differentially. The absolute voltage swing for AIN+ and AIN– extends from ground to the supply voltage.

The serial interface sends out the conversion results during the 16 clock cycles following a CONV rising edge for compatibility with standard serial interfaces. If two additional clock cycles for acquisition time are allowed after the data stream in between conversions, the full sampling rate of 3.5Msps can be achieved with a 63MHz clock.

Bits

LTC2356-12

12

LTC2356-14

14

Applications

* Communications

* Data Acquisition Systems

* Uninterrupted Power Supplies

* Multiphase Motor Control

* Multiplexed Data Acquisition

* RFID

* 3.5Msps Conversion Rate

* 74.1dB SINAD at 14-Bits, 71.1dB SINAD at 12-Bits

* Low Power Dissipation: 18mW

* 3.3V Single Supply Operation

* 2.5V Internal Bandgap Reference can be Overdriven

* 3-Wire SPI-Compatible Serial Interface

Elecena nie prowadzi sprzedaży elementów elektronicznych, ani w niej nie pośredniczy.

Produkt pochodzi z oferty sklepu