elecena.pl

Power Supply Tracking Controller

Analog Devices

Power Supply Tracking Controller RSS Sample
  • Darmowa próbka
MPN:
LTC2923
Producent:
ANALOG DEVICES
Dodany do bazy:
Ostatnio widziany:
Zmiana ceny:
-100% (21.01.2025)
Poprzednia cena:
4.16

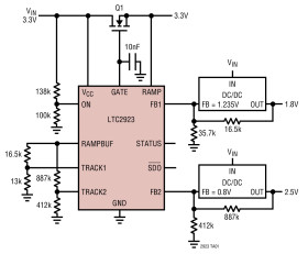
The LTC2923 provides a simple solution to power supply tracking and sequencing requirements. By selecting a few resistors, the supplies can be configured to ramp-up and ramp-down together or with voltage offsets, time delays or different ramp rates.

By introducing currents into the feedback nodes of two independent switching regulators, the LTC2923 causes their outputs to track without inserting any pass element losses. Because the currents are controlled in an openloop manner, the LTC2923 does not affect the transient response or stability of the supplies. Furthermore, it presents a high impedance when power-up is complete, effectively removing it from the DC/DC circuit.

For systems that require a third supply, one supply can be controlled with a series FET. This optional series FET can also control a supply that does not allow direct access to its feedback resistors (e.g., a power module) or a supply whose output cannot be forced to ground (e.g., a 3-terminal linear regulator). When the FET is used, an electronic circuit breaker provides protection from short-circuit conditions.

Applications

* VCORE and VI/O Supply Tracking

* Microprocessor, DSP and FPGA Supplies

* Servers

* Communication Systems

* Flexible Power Supply Tracking

* Tracks Both Up and Down

* Power Supply Sequencing

* Supply Stability is Not Affected

* Controls Two Supplies Without Series FETs

* Controls a Third Supply With a Series FET

* Adjustable Ramp Rates

* Electronic Circuit Breaker

* Available in 10-Lead MS and 12-Lead (4mm × 3mm) DFN Packages

Elecena nie prowadzi sprzedaży elementów elektronicznych, ani w niej nie pośredniczy.

Produkt pochodzi z oferty sklepu