Push Button On/Off Controller
Analog Devices
RSS
Sample
- Darmowa próbka
- MPN:
- LTC2950
- Producent:
- ANALOG DEVICES
- Dodany do bazy:
- Ostatnio widziany:
- Zmiana ceny:
- -100% (18.01.2025)
- Poprzednia cena:
- 2.19
Sugerowane produkty dla ltc2950
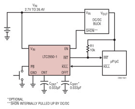
The LTC2950 is a micropower, wide input voltage range, pushbutton ON/OFF controller. The part contains a pushbutton input with independently programmable ON and OFF debounce times that control the toggling of an open drain enable output. The part also contains a simple microprocessor interface to allow for proper system housekeeping prior to power down. Under system fault conditions, an internal KILL timer ensures proper power down.
The LTC2950 operates over a wide 2.7V to 26.4V input voltage range to accommodate a wide variety of input power supplies. Very low quiescent current (6μA typical) makes the LTC2950 ideally suited for battery powered applications. Two versions of the part are available to accommodate either positive or negative enable polarities. The parts are available in either 8-lead 3mm × 2mm DFN or ThinSOT packages.
Applications
* Portable Instrumentation Meters
* Blade Servers
* Portable Customer Service PDA
* Desktop and Notebook Computers
* Adjustable Pushbutton On/Off Timers
* Low Supply Current: 6μA
* Wide Operating Voltage Range: 2.7V to 26.4V
* EN Output (LTC2950-1) Allows DC/DC Converter Control
* EN Output (LTC2950-2) Allows Circuit Breaker Control
* Simple Interface Allows Graceful μP Shut Down
* High Input Voltage PB Pin with Internal Pull Up Resistor
* ±10kV ESD HBM on PB Input
* Accurate 0.6V Threshold on KILL Comparator Input
* 8-Pin 3mm × 2mm DFN and ThinSOT™ Packages
Elecena nie prowadzi sprzedaży elementów elektronicznych, ani w niej nie pośredniczy.
Produkt pochodzi z oferty sklepu Analog Devices