elecena.pl

High-Performance 40 Watt Audio Power Amplifier w/Mute

Texas Instruments

High-Performance 40 Watt Audio Power Amplifier w/Mute RSS Sample
  • Darmowa próbka
MPN:
LM2876
Producent:
TEXAS INSTRUMENTS
Dodany do bazy:
Ostatnio widziany:

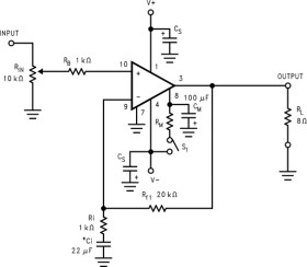
The LM2876 is a high-performance audio power amplifier capable of delivering 40W of continuous average power to an 8Ω load with 0.1% THD+N from 20Hz–20kHz.

The performance of the LM2876, utilizing its Self Peak Instantaneous Temperature (°Ke) (SPiKe) protection circuitry, puts it in a class above discrete and hybrid amplifiers by providing an inherently, dynamically protected Safe Operating Area (SOA). SPiKe protection means that these parts are completely safeguarded at the output against overvoltage, undervoltage, overloads, including shorts to the supplies, thermal runaway, and instantaneous temperature peaks.

The LM2876 maintains an excellent signal-to-noise ratio of greater than 95dB (min) with a typical low noise floor of 2.0μV. It exhibits extremely low THD+N values of 0.06% at the rated output into the rated load over the audio spectrum, and provides excellent linearity with an IMD (SMPTE) typical rating of 0.004%.

Elecena nie prowadzi sprzedaży elementów elektronicznych, ani w niej nie pośredniczy.

Produkt pochodzi z oferty sklepu