elecena.pl

Dual 550kHz Synchronous 2-Phase DC/DC Controller with Programmable Up/Down Tracking

Analog Devices

Dual 550kHz Synchronous 2-Phase DC/DC Controller with Programmable Up/Down Tracking RSS Sample
  • Darmowa próbka
MPN:
LTC3802
Producent:
ANALOG DEVICES
Dodany do bazy:
Ostatnio widziany:
Zmiana ceny:
-100% (20.01.2025)
Poprzednia cena:
6.35

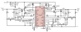
The LTC3802 is a dual switching regulator controller optimized for high efficiency step-down conversion from input voltages between 3V to 30V. The controller uses a leading edge modulation scheme to allow extremely low duty cycle operation. The constant frequency voltage mode controller allows a phase-lockable frequency between 330kHz and 750kHz. Power loss and noise due to the ESR of the input capacitors are minimized by operating the two controller output stages 180° out of phase. The synchronous buck architecture automatically shifts to Burst Mode operation as the output load decreases, ensuring maximum efficiency over a wide range of load currents.

The LTC3802 features an onboard, trimmed 0.6V reference and provides better than 1% regulation at the converter outputs. A separate output sense provides real time overvoltage protection and PGOOD sensing. An FBT pin programs the power-up/-down tracking between the two channels to meet various sequencing requirements. A RUN/SS pin provides soft-start and externally programmable current limit protection functions.

U.S. Patent Nos 5481178, 5846544, 6304066, 6580258, 5055767, 6307356

Applications

* Notebook and Palmtop Computers

* Portable Instruments

* Battery-Operated Digital Devices

* DC Power Distribution Systems

* Wide VIN Range: 3V to 30V Operation with Line Feedforward Compensation * Leading Edge Modulation Architecture for Extremely Low Duty Cycle Operation * Phase-Lockable Fixed Frequency: 330kHz to 750kHz * Two 180° Out-of-Phase Controllers * Fast Programmable Power-Up/-Down Tracking * Programmable Current Limit Without External Current Sense Resistor * Optional Burst Mode® Operation at Light Load * ±1% 0.6V Voltage Reference * External N-Channel MOSFET Architecture * Low Shutdown Current: <100µA * Overvoltage Protection and PGOOD Flag * Small 28-Lead SSOP and 32-Lead QFN Packages

Elecena nie prowadzi sprzedaży elementów elektronicznych, ani w niej nie pośredniczy.

Produkt pochodzi z oferty sklepu