elecena.pl

Multi-Phase Current Mode Step-Up DC/DC Controller

Analog Devices

Multi-Phase Current Mode Step-Up DC/DC Controller RSS Sample
  • Darmowa próbka
MPN:
LTC3862-2
Producent:
ANALOG DEVICES
Dodany do bazy:
Ostatnio widziany:
Zmiana ceny:
-100% (20.01.2025)
Poprzednia cena:
4.09

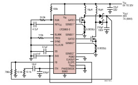
The LTC3862-2 is a two-phase constant frequency, current mode boost and SEPIC controller that drives N-channel power MOSFETs. Two-phase operation reduces system filtering capacitance and inductance requirements.

The operating frequency can be set with an external resistor over a 75kHz to 500kHz range and can be synchronized to an external clock using the internal PLL. Multiphase operation is possible using the SYNC input, the CLKOUT output and the PHASEMODE control pin allowing 2-, 3-, 4-, 6- or 12-phase operation.

Other features include an internal 10V LDO with undervoltage lockout protection for the gate drivers, a precision RUN pin threshold with programmable hysteresis, soft-start and programmable leading edge blanking and maximum duty cycle.

Part Number

Vin Range

INTVcc

UV+

UV-

LTC3862

4V to 36V

5V

3.3V

2.9V

LTC3862-1

8.5V to 36V

10V

7.5V

7.0V

LTC3862-2

5.5V to 36V

10V

4.4V

3.9V

Applications

* Automotive, Telecom and Industrial Power Supplies

* Wide VIN Range: 5.5V to 36V Operation

* 2-Phase Operation Reduces Input and Output Capacitance

* Fixed Frequency, Peak Current Mode Control

* Internal 10V LDO Regulator

* Lower UVLO Thresholds Allows the Use of MOSFETs Rated at 6V VGS

* Adjustable Slope Compensation Gain

* Adjustable Max Duty Cycle (Up to 96%)

* Adjustable Leading Edge Blanking

* ±1% Internal Voltage Reference

Elecena nie prowadzi sprzedaży elementów elektronicznych, ani w niej nie pośredniczy.

Produkt pochodzi z oferty sklepu