elecena.pl

High Efficiency High-Side N-Channel Controller for Switching Regulator

Texas Instruments

High Efficiency High-Side N-Channel Controller for Switching Regulator RSS Sample
  • Darmowa próbka
MPN:
LM3477
Producent:
TEXAS INSTRUMENTS
Dodany do bazy:
Ostatnio widziany:

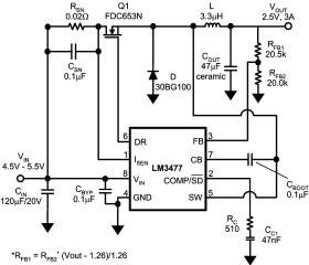
The LM3477/A is a high-side N-channel MOSFET switching regulator controller. It can be used in topologies requiring a high side MOSFET such as buck, inverting (buck-boost) and zeta regulators. The LM3477/A's internal push pull driver allows compatibility with a wide range of MOSFETs. This, the wide input voltage range, use of discrete power components and adjustable current limit allows the LM3477/A to be optimized for a wide variety of applications.

The LM3477/A uses a high switching frequency of 500kHz to reduce the overall solution size. Current-mode control requires only a single resistor and capacitor for frequency compensation. The current mode architecture also yields superior line and load regulation and cycle-by-cycle current limiting. A 5µA shutdown state can be used for power savings and for power supply sequencing. Other features include internal soft-start and output over voltage protection. The internal soft-start reduces inrush current. Over voltage protection is a safety feature to ensure that the output voltage stays within regulation.

The LM3477A is similar to the LM3477. The primary difference between the two is the point at which the device transitions into hysteretic mode. The hysteretic threshold of the LM3477A is one-third of the LM3477.

Elecena nie prowadzi sprzedaży elementów elektronicznych, ani w niej nie pośredniczy.

Produkt pochodzi z oferty sklepu