elecena.pl

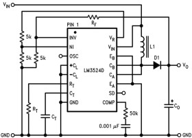
40V, 0.2A 350KHz PWM controller

Texas Instruments

40V, 0.2A 350KHz PWM controller RSS Sample
  • Darmowa próbka
MPN:
LM3524D
Producent:
TEXAS INSTRUMENTS
Dodany do bazy:
Ostatnio widziany:

The LM3524D family is an improved version of the industry standard LM3524. It has improved specifications and additional features yet is pin for pin compatible with existing 3524 families. New features reduce the need for additional external circuitry often required in the original version.

The LM3524D has a ±1% precision 5V reference. The current carrying capability of the output drive transistors has been raised to 200 mA while reducing VCEsat and increasing VCE breakdown to 60V. The common mode voltage range of the error-amp has been raised to 5.5V to eliminate the need for a resistive divider from the 5V reference.

In the LM3524D the circuit bias line has been isolated from the shut-down pin. This prevents the oscillator pulse amplitude and frequency from being disturbed by shut-down. Also at high frequencies (≃300 kHz) the max. duty cycle per output has been improved to 44% compared to 35% max. duty cycle in other 3524s.

In addition, the LM3524D can now be synchronized externally, through pin 3. Also a latch has been added to insure one pulse per period even in noisy environments. The LM3524D includes double pulse suppression logic that insures when a shut-down condition is removed the state of the T-flip-flop will change only after the first clock pulse has arrived. This feature prevents the same output from being pulsed twice in a row, thus reducing the possibility of core saturation in push-pull designs.

Elecena nie prowadzi sprzedaży elementów elektronicznych, ani w niej nie pośredniczy.

Produkt pochodzi z oferty sklepu