elecena.pl

2.5-W, mono, 10- to 22-V, analog input Class-AB audio amplifier

Texas Instruments

2.5-W, mono, 10- to 22-V, analog input Class-AB audio amplifier RSS Sample
  • Darmowa próbka
MPN:
LM380
Producent:
TEXAS INSTRUMENTS
Dodany do bazy:
Ostatnio widziany:

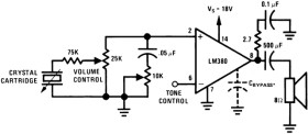
The LM380 is a power audio amplifier for consumer applications. In order to hold system cost to a minimum, gain is internally fixed at 34 dB. A unique input stage allows ground referenced input signals. The output automatically self-centers to one-half the supply voltage.

The output is short circuit proof with internal thermal limiting. The package outline is standard dual-in-line. The LM380N uses a copper lead frame. The center three pins on either side comprise a heat sink. This makes the device easy to use in standard PC layouts.

Uses include simple phonograph amplifiers, intercoms, line drivers, teaching machine outputs, alarms, ultrasonic drivers, TV sound systems, AM-FM radio, small servo drivers, power converters, etc.

A selected part for more power on higher supply voltages is available as the LM384. For more information see SNAA086.

Elecena nie prowadzi sprzedaży elementów elektronicznych, ani w niej nie pośredniczy.

Produkt pochodzi z oferty sklepu