Power Factor and PWM Controller
Analog Devices
RSS
Sample
- Darmowa próbka
- MPN:
- LT1509
- Producent:
- ANALOG DEVICES
- Dodany do bazy:
- Ostatnio widziany:
- Zmiana ceny:
- -100% (21.01.2025)
- Poprzednia cena:
- 4.86
Sugerowane produkty dla lt1508
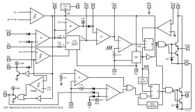
The LT1509 is a complete solution for universal off-line switching power supplies utilizing active power factor correction. The PFC section is identical to the LT1248 PFC controller except the EN/SYNC pin is removed because PFC and PWM are synchronized internally.
The current mode PWM section (the LT1508 is the volt-age-mode counterpart) contains all the primary side functions to convert the PFC preregulated high voltage output to an isolated low voltage output. The PWM duty cycle is internally limited to 47% (maximum 50%) to prevent transformer saturation. PWM soft start begins when PFC output reaches the preset voltage. In the event of brief line loss,the PWM will be shut off when the PFC output voltage drops below 73% of the preset value.
Applications
* Universal Power Factor Corrected Power Supplies and Preregulators
* PFC and PWM Single Chip Solution * Synchronized Operation up to 300kHz * 99% Power Factor over 20:1 Load Current Range * Current Mode PWM * Instantaneous Overvoltage Protection * Dedicated Overvoltage Protection (OVP Pin) * Minimal Line Current Dead Zone * Typical 250µA Start-Up Supply Current * Line Switching Noise Filter * Low Quiescent Current: 13mA * Fast 2A Peak Current Gate Drivers * Separate Soft Start Controls
Elecena nie prowadzi sprzedaży elementów elektronicznych, ani w niej nie pośredniczy.
Produkt pochodzi z oferty sklepu Analog Devices