42-V power transistor
Texas Instruments
RSS
Sample
- Darmowa próbka
- MPN:
- LM395
- Producent:
- TEXAS INSTRUMENTS
- Dodany do bazy:
- Ostatnio widziany:
Sugerowane produkty dla lp395
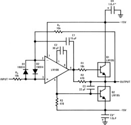
The LM195/LM395 are fast, monolithic power integrated circuits with complete overload protection. These devices, which act as high gain power transistors, have included on the chip, current limiting, power limiting, and thermal overload protection making them virtually impossible to destroy from any type of overload. In the standard TO-3 transistor power package, the LM195 will deliver load currents in excess of 1.0A and can switch 40V in 500 ns.
The inclusion of thermal limiting, a feature not easily available in discrete designs, provides virtually absolute protection against overload. Excessive power dissipation or inadequate heat sinking causes the thermal limiting circuitry to turn off the device preventing excessive heating.
The LM195 offers a significant increase in reliability as well as simplifying power circuitry. In some applications, where protection is unusually difficult, such as switching regulators, lamp or solenoid drivers where normal power dissipation is low, the LM195 is especially advantageous.
The LM195 is easy to use and only a few precautions need be observed. Excessive collector to emitter voltage can destroy the LM195 as with any power transistor. When the device is used as an emitter follower with low source impedance, it is necessary to insert a 5.0k resistor in series with the base lead to prevent possible emitter follower oscillations. Although the device is usually stable as an emitter follower, the resistor eliminates the possibility of trouble without degrading performance. Finally, since it has good high frequency response, supply bypassing is recommended.
For low-power applications (under 100 mA), refer to the LP395 Ultra Reliable Power Transistor.
The LM195/LM395 are available in the standard TO-3, Kovar TO-5, and TO-220 packages. The LM195 is rated for operation from −55°C to +150°C and the LM395 from 0°C to +125°C.
Elecena nie prowadzi sprzedaży elementów elektronicznych, ani w niej nie pośredniczy.
Produkt pochodzi z oferty sklepu Texas Instruments