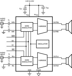
Filterless 2.5 Stereo Class D Audio Power Amplifier
Texas Instruments
RSS
Sample
Przejdź do sklepu »
- Darmowa próbka
- MPN:
- LM4674
- Producent:
- TEXAS INSTRUMENTS
- Dodany do bazy:
- Ostatnio widziany:
Sugerowane produkty dla filterless
* Efficiency at 3.6V, 100mW into 8Ω: 80% (typ) * Efficiency at 3.6V, 500mW into 8Ω: 85% (typ) * Efficiency at 5V, 1W into 8Ω: 85% (typ) * Quiescent Power Supply Current at 3.6V supply: 4mA * Power Output at VDD = 5V, RL = 4Ω, THD ≤ 10%: 2.5W (typ) * Shutdown Current: 0.03µA (typ)
Elecena nie prowadzi sprzedaży elementów elektronicznych, ani w niej nie pośredniczy.
Produkt pochodzi z oferty sklepu Texas Instruments