elecena.pl

105-mW, stereo, analog input headphone amplifier with digital volume control & shutdown mode

Texas Instruments

105-mW, stereo, analog input headphone amplifier with digital volume control & shutdown mode RSS Sample
  • Darmowa próbka
MPN:
LM4810
Producent:
TEXAS INSTRUMENTS
Dodany do bazy:
Ostatnio widziany:

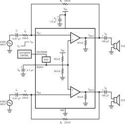
The LM4810 is a dual audio power amplifier capable of delivering 105mW per channel of continuous average power into a 16Ω load with 0.1% (THD+N) from a 5V power supply.

Boomer audio power amplifiers were designed specifically to provide high quality output power with a minimal amount of external components. Since the LM4810 does not require bootstrap capacitors or snubber networks, it is optimally suited for low-power portable systems.

The unity-gain stable LM4810 can be configured by external gain-setting resistors.

The LM4810 features an externally controlled, active-high, micropower consumption shutdown mode, as well as an internal thermal shutdown protection mechanism.

Elecena nie prowadzi sprzedaży elementów elektronicznych, ani w niej nie pośredniczy.

Produkt pochodzi z oferty sklepu