elecena.pl

350-mW, mono, analog input Class-AB audio amplifier & VSSOP package

Texas Instruments

350-mW, mono, analog input Class-AB audio amplifier & VSSOP package RSS Sample
  • Darmowa próbka
MPN:
LM4819
Producent:
TEXAS INSTRUMENTS
Dodany do bazy:
Ostatnio widziany:

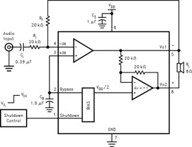
The LM4819 is a mono bridged power amplifier that is capable of delivering 350mWRMS output power into a 16Ω load or 300mWRMS output power into an 8Ω load with 10% THD+N from a 5V power supply.

The LM4819 Boomer audio power amplifier is designed specifically to provide high quality output power and minimize PCB area with surface mount packaging and a minimal amount of external components. Since the LM4819 does not require output coupling capacitors, bootstrap capacitors or snubber networks, it is optimally suited for low-power portable applications.

The closed loop response of the unity-gain stable LM4819 can be configured using external gain-setting resistors. The device is available in WSON, VSSOP, and SOIC package types to suit various applications.

Elecena nie prowadzi sprzedaży elementów elektronicznych, ani w niej nie pośredniczy.

Produkt pochodzi z oferty sklepu