300-mW, stereo, 1.5-W mono, analog input Class-AB audio amplifier
Texas Instruments
RSS
Sample
- Darmowa próbka
- MPN:
- LM4853
- Producent:
- TEXAS INSTRUMENTS
- Dodany do bazy:
- Ostatnio widziany:
Sugerowane produkty dla lm4853
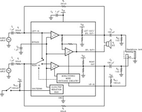
The LM4853 is an audio power amplifier capable of delivering 1.5W (typ) of continuous average power into a mono 4Ω bridged-tied load (BTL) with 1% THD+N or 95mW per channel of continuous average power into stereo 32Ω single-ended (SE) loads with 1% THD+N, using a 5V power supply.
The LM4853 can automatically switch between mono BTL and stereo SE modes utilizing a headphone sense pin. It is ideal for any system that provides both a monaural speaker output and a stereo line or headphone output
Boomer audio power amplifiers were designed specifically to provide high quality output power with a minimal amount of external components. Since the LM4853 does not require bootstrap capacitors or snubber networks, it is optimally suited for low-power portable systems.
The LM4853 features an externally controlled, micropower consumption shutdown mode and thermal shutdown protection. The unity-gain stable LM4853's gain is set by external gain-setting resistors
Elecena nie prowadzi sprzedaży elementów elektronicznych, ani w niej nie pośredniczy.
Produkt pochodzi z oferty sklepu Texas Instruments