1.2-W, stereo, analog input, Class-AB audio amplifier with 3D enhancement & 10 output modes
Texas Instruments
RSS
Sample
- Darmowa próbka
- MPN:
- LM4859
- Producent:
- TEXAS INSTRUMENTS
- Dodany do bazy:
- Ostatnio widziany:
Sugerowane produkty dla lm4859
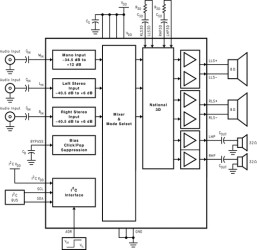
The LM4859 is an integrated audio sub-system designed for stereo cell phone applications. Operating on a 3.3V supply, it combines a stereo speaker amplifier delivering 495mW per channel into an 8Ω load and a stereo headphone amplifier delivering 33mW per channel into a 32Ω load. It integrates the audio amplifiers, volume control, mixer, power management control, and Texas Instruments 3D enhancement all into a single package. In addition, the LM4859 routes and mixes the stereo and mono inputs into 10 distinct output modes. The LM4859 is controlled through an I2C compatible interface. Other features include an ultra-low current shutdown mode and thermal shutdown protection.
Boomer audio power amplifiers are designed specifically to provide high quality output power with a minimal amount of external components.
The LM4859 is available in a 30–bump TL package and a 28–lead UQFN package.
Elecena nie prowadzi sprzedaży elementów elektronicznych, ani w niej nie pośredniczy.
Produkt pochodzi z oferty sklepu Texas Instruments