elecena.pl

2.2-W, mono, analog input Class-AB audio amplifier with stereo headphone function

Texas Instruments

2.2-W, mono, analog input Class-AB audio amplifier with stereo headphone function RSS Sample
  • Darmowa próbka
MPN:
LM4863
Producent:
TEXAS INSTRUMENTS
Dodany do bazy:
Ostatnio widziany:

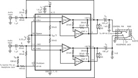
The LM4863 is a dual bridge-connected audio power amplifier which, when connected to a 5V supply, will deliver 2.2W to a 4Ω load or 2.5W to a 3Ω load with less than 1.0% THD+N (see below). In addition, the headphone input pin allows the amplifiers to operate in single-ended mode when driving stereo headphones.

Boomer audio power amplifiers were designed specifically to provide high quality output power from a surface mount package while requiring few external components. To simplify audio system design, the LM4863 combines dual bridge speaker amplifiers and stereo headphone amplifiers on one chip.

The LM4863 features an externally controlled, low-power consumption shutdown mode, a stereo headphone amplifier mode, and thermal shutdown protection. It also utilizes circuitry to reduce “clicks and pops” during device turn-on.

Elecena nie prowadzi sprzedaży elementów elektronicznych, ani w niej nie pośredniczy.

Produkt pochodzi z oferty sklepu