elecena.pl

725-mW, mono, analog input, Class-AB audio amplifier

Texas Instruments

725-mW, mono, analog input, Class-AB audio amplifier RSS Sample
  • Darmowa próbka
MPN:
LM4864
Producent:
TEXAS INSTRUMENTS
Dodany do bazy:
Ostatnio widziany:

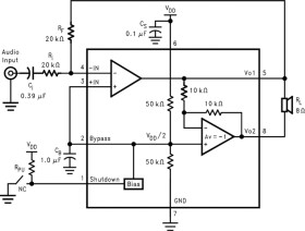
The LM4864 is a bridged audio power amplifier capable of delivering 725mW of continuous average power into an 8Ω load with 1% THD+N from a 5V power supply.

Boomer audio power amplifiers were designed specifically to provide high quality output power from a low supply voltage while requiring a minimal amount of external components. Since the LM4864 does not require output coupling capacitors, bootstrap capacitors or snubber networks, it is optimally suited for low-power portable applications.

The LM4864 features an externally controlled, low power consumption shutdown mode, and thermal shutdown protection.

The closed loop response of the unity-gain stable LM4864 can be configured by external gain-setting resistors. The device is available in multiple package types to suit various applications.

Elecena nie prowadzi sprzedaży elementów elektronicznych, ani w niej nie pośredniczy.

Produkt pochodzi z oferty sklepu