elecena.pl

1.1-W, mono, analog input Class-AB audio amplifier with logic-low shutdown

Texas Instruments

1.1-W, mono, analog input Class-AB audio amplifier with logic-low shutdown RSS Sample
  • Darmowa próbka
MPN:
LM4876
Producent:
TEXAS INSTRUMENTS
Dodany do bazy:
Ostatnio widziany:

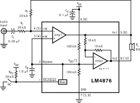
The LM4876 is a single 5V supply bridge-connected audio power amplifier capable of delivering 1.1W (typ) of continuous average power to an 8Ω load with 0.5% THD+N.

Like other audio amplifiers in the Boomer series, the LM4876 is designed specifically to provide high quality output power with a minimal amount of external components. The LM4876 does not require output coupling capacitors, bootstrap capacitors, or snubber networks. It is perfectly suited for low-power portable systems.

The LM4876 features an active low externally controlled, micro-power shutdown mode. Additionally, the LM4876 features an internal thermal shutdown protection mechanism. For PCB space efficiency, the LM4876 is available in VSSOP and SOIC surface mount packages.

The unity-gain stable LM4876's closed loop gain is set using external resistors.

Elecena nie prowadzi sprzedaży elementów elektronicznych, ani w niej nie pośredniczy.

Produkt pochodzi z oferty sklepu