elecena.pl

95-mW, stereo, analog input headphone amplifier

Texas Instruments

95-mW, stereo, analog input headphone amplifier RSS Sample
  • Darmowa próbka
MPN:
LM4917
Producent:
TEXAS INSTRUMENTS
Dodany do bazy:
Ostatnio widziany:

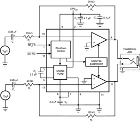
The LM4917 is a stereo, output capacitor-less headphone amplifier capable of delivering 95mW of continuous average power into a 16Ω load with less than 1% THD+N from a single 3V power supply.

The LM4917 provides high quality audio reproduction with minimal external components. A ground referenced output eliminates the output coupling capacitors typically required by single-ended loads, reducing component count, cost and board space consumption. This makes the LM4917 ideal for mobile phones and other portable equipment where board space is at a premium. Eliminating the output coupling capacitors also improves low frequency response.

The LM4917 operates from a single 1.4V to 3.6V power supply, features low 0.02% THD+N and 70dB PSRR. Independent right/left channel low-power shutdown controls provide power saving flexibility for mono/stereo applications. Superior click and pop suppression eliminates audible transients during start up and shutdown. Short circuit and thermal overload protection protects the device during fault conditions.

Elecena nie prowadzi sprzedaży elementów elektronicznych, ani w niej nie pośredniczy.

Produkt pochodzi z oferty sklepu