elecena.pl

1.1-W, mono, fully differential analog input Class-AB audio amplifier

Texas Instruments

1.1-W, mono, fully differential analog input Class-AB audio amplifier RSS Sample
  • Darmowa próbka
MPN:
LM4923
Producent:
TEXAS INSTRUMENTS
Dodany do bazy:
Ostatnio widziany:

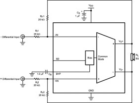
The LM4923 is a fully differential audio power amplifier primarily designed for demanding applications in mobile phones and other portable communication device applications. It is capable of delivering 1.1 watt of continuous average power to an 8Ω BTL load with less than 1% distortion (THD+N) from a 5VDC power supply.

Boomer audio power amplifiers were designed specifically to provide high quality output power with a minimal amount of external components. The LM4923 does not require output coupling capacitors or bootstrap capacitors, and therefore is ideally suited for mobile phone and other low voltage applications where minimal power consumption is a primary requirement.

The LM4923 features a low-power consumption shutdown mode. To facilitate this, Shutdown may be enabled by logic low. Additionally, the LM4923 features an internal thermal shutdown protection mechanism.

The LM4923 contains advanced pop & click circuitry which eliminates noises which would otherwise occur during turn-on and turn-off transitions.

Elecena nie prowadzi sprzedaży elementów elektronicznych, ani w niej nie pośredniczy.

Produkt pochodzi z oferty sklepu