6-W, stereo, 10- to 16-V, analog input Class-AB audio amplifier
Texas Instruments
RSS
Sample
- Darmowa próbka
- MPN:
- LM4940
- Producent:
- TEXAS INSTRUMENTS
- Dodany do bazy:
- Ostatnio widziany:
Sugerowane produkty dla lm4940
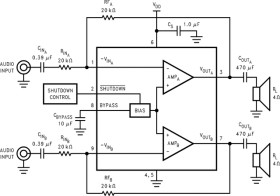
The LM4940 is a dual audio power amplifier primarily designed for demanding applications in flat panel monitors and TVs. It is capable of delivering 6 watts per channel to a 4Ω load with less than 10% THD+N while operating on a 14.4VDC power supply.
Boomer audio power amplifiers were designed specifically to provide high quality output power with a minimal amount of external components. The LM4940 does not require bootstrap capacitors or snubber circuits. Therefore, it is ideally suited for display applications requiring high power and minimal size.
The LM4940 features a low-power consumption active-low shutdown mode. Additionally, the LM4940 features an internal thermal shutdown protection mechanism along with short circuit protection.
The LM4940 contains advanced pop and click circuitry that eliminates noises which would otherwise occur during turn-on and turn-off transitions.
The LM4940 is a unity-gain stable and can be configured by external gain-setting resistors.
Elecena nie prowadzi sprzedaży elementów elektronicznych, ani w niej nie pośredniczy.
Produkt pochodzi z oferty sklepu Texas Instruments